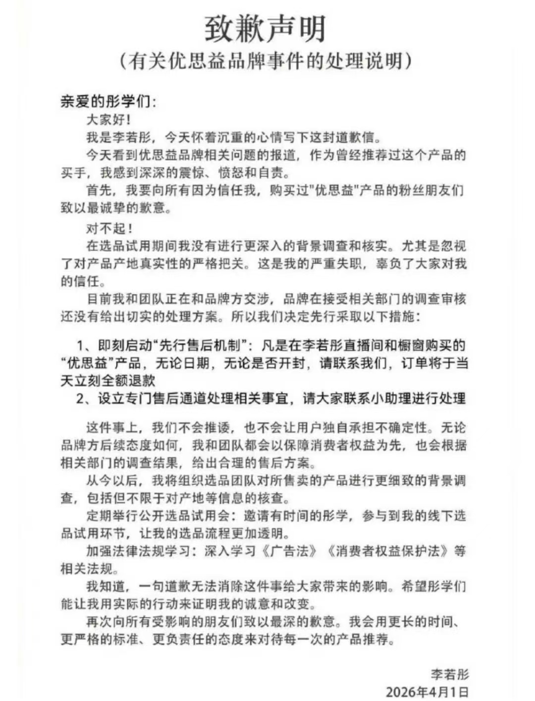
近日,知名演员李若彤因为带货一款名为“优思益”的产品,正式发布了致歉声明,引发网友广泛关注。

在声明里,李若彤直言不讳地承认,自己在选品和试用期间,没有对这款产品做深入的背景调查,也没严格核实产品的产地是否真实。她表示,这次的失职让自己又震惊又愤怒,更觉得特别自责,对不起大家这么多年来对她的信任。
道歉的同时,李若彤也第一时间拿出了补救措施,宣布立刻启动“先行售后机制”。简单说就是,不管你什么时候在她的直播间、橱窗买过这款“优思益”,也不管产品有没有开封、用没用过,只要联系售后,当天就能拿到全额退款,不用多费任何口舌。
这份道歉态度很诚恳,而且补救动作也快,不少网友和消费者表示能够理解。但这件事,也再次让“明星带货翻车”这个老话题,重新回到了大家的视线里。
其实,李若彤这次带货翻车,并不是明星带货乱象里的个例。最近这几年,明星直播带货翻车的事情,真的屡见不鲜。
就拿这次出问题的“优思益”来说,之前已经被央视曝光过,所谓的品牌故事是编的,宣称的国际大奖是花钱买的,就连站台的专家和网红,也都是雇来的。这款产品一直号称是澳洲进口,可实际上是国内生产的,所谓的海外注册地址,竟然只是一个汽车维修厂,简直离谱。


除了这款产品,之前还有明星带货的“五常大米”,被检测出品种造假;带货的和田玉饰品,都是以次充好,就连证书都是伪造的。这些问题五花八门,说到底,都是部分明星和他们的团队,在选品的时候太敷衍、太不负责任了。
大家愿意买明星推荐的东西,说白了,买的不是产品本身,更多的是对明星本人的信任。像李若彤,凭借《神雕侠侣》里的“小龙女”、《天龙八部》里的“王语嫣”,在观众心里攒了几十年的好印象,这份观众缘来得不容易,可一次不负责任的选品,就可能把这份好感消耗殆尽。
其实,有关部门早就出台过相关规定,要求明星在代言、带货之前,必须充分了解企业和产品,做好事前把关,依法诚信代言。但还是有不少明星团队,把直播带货当成了“快速捞钱”的捷径,选品的时候只看佣金高不高,根本不仔细核查产品的资质、品质和产地,有的甚至只看商家给的“定制版检测报告”,连第三方复检都省了,这才让不少问题产品,借着明星的光环流入市场,坑了消费者,也毁了自己的口碑。
这次李若彤及时道歉、全额退款,虽然挽回了一部分口碑,但也给所有明星提了个醒:直播带货不是“躺赚”的买卖,而是一份要扛责任的活儿。
明星作为公众人物,享受着名气带来的流量和红利,就该承担起相应的社会责任。选品的时候多上点心、多严谨一点,守住诚信的底线,这才是对自己、对消费者负责。毕竟,消费者的信任就那么多,一次翻车可能能靠道歉、赔偿弥补,但要是多次不负责任,一次次消耗大家的信任,最终只会被观众抛弃,被市场淘汰。

说到底,明星带货的核心就是“靠信任赚钱”,而信任是靠多年积累来的,毁起来却只要一瞬间。不管是李若彤,还是其他带货的明星,都该明白,观众缘不是用来消耗的,名气也不是用来赚快钱的。
只有放下“流量至上”的浮躁心态,把选品当成头等大事,认真把关每一款产品,用真诚和责任对待每一位信任自己的观众,才能让直播带货回归本质,既不辜负大家的喜爱,也能实现自己的良性发展,这才是明星带货该有的样子。
(文/人间观察员)